CÔNG TY CỔ PHẦN CẤP THOÁT NƯỚC KHÁNH HÒA
58 Yersin,Tây Nha Trang|
0258.3828807
KHAWASSCO
GIỚI THIỆU
Giới thiệu về chúng tôi
Chức năng & nhiệm vụ
Lịch sử & Phát triẻn
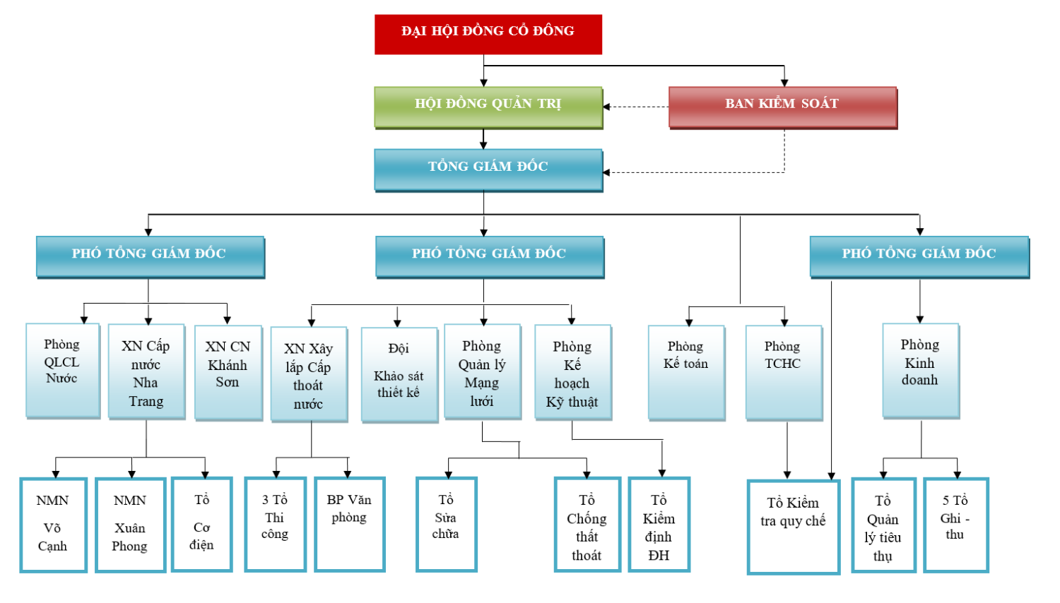
Sơ đồ tổ chức
HỖ TRỢ
Chất lượng nước
Lịch cúp nước
Cách thanh toán tiền nước
Câu hỏi thường gặp
Giá nước
QUAN HỆ CỔ ĐÔNG
TIN TỨC
Khách hàng cần biết
Hoạt động tại đơn vị
Thông báo từ công ty
Thông báo từ cơ quan quản lý
LIÊN HỆ
Trợ lý KHAWASSCO
+
SƠ ĐỒ TỔ CHỨC
Thứ tư, 08/04/2026
35 lượt xem
KHAWASSCO
Chia sẻ